Loan Origination Experience

Digitizing loan origination and client onboarding through data, collaboration and scalability


Client
Capital One

Role
Senior Design Manager

Industry
Finance

Focus
Product Strategy

The Challenge

Capital One’s Commercial Bank is undergoing a digital transformation across client onboarding, product origination, and servicing. Loans, as the most profitable product, revealed significant inefficiencies due to fragmented systems, manual processes, and lack of a reliable system of record. I was tasked with identifying journey gaps and defining integrated product opportunities to reduce origination timelines.

 

 

Current State

I led the mapping of the loan origination journey through collaborative sessions with 38 stakeholders across product, tech, and design, spanning 11 onboarding domains. This work exposed a complex ecosystem of internal and vendor tools across client and associate experiences. Workshops focused on surfacing experience gaps, data fragmentation, and ongoing initiatives, creating a shared understanding of the current state and its operational challenges.

Problem Statements

From the journey mapping, I synthesized six problem statements centered on data, collaboration, and scalability. Key issues included lack of standardized data capture and centralized access, limited collaboration and visibility across teams, and reliance on manual processes. Systems were poorly aligned with real workflows, driving inefficiencies and low adoption. These problems were mapped back to specific journey stages to highlight where breakdowns occurred.

Data Capturing

We don’t capture data early or enable reuse across the process. Information is repeatedly requested, manually extracted, and re-entered, with limited client input or automation.

Data Access

We lack standardized methods to collect, categorize, and store client data. Without a central source, associates spend time searching across fragmented systems.

Associate Collaboration

Associates lack a shared view of onboarding status and tools to collaborate or delegate tasks, leading to confusion around progress, priorities, and next steps.

External Collaboration

Clients cannot easily invite contributors or manage access, slowing information gathering and limiting coordination across internal and external stakeholders.

Output Generations

Key documents are manually created without leveraging existing data, leading to repeated rework, inefficiencies, and multiple iterations with each update.

System Enablement

Systems don’t reflect real workflows or provide guidance, leading to low adoption, reliance on offline tools, and incomplete or delayed data entry.

Functional Requirements

I facilitated four co-design sessions using scenario-based methods and “How might we” prompts to reimagine onboarding over a 3–5 year horizon. These sessions generated 14 functional requirements, which I prioritized using a scoring framework based on journey impact, client and associate value, technical feasibility, and downstream benefits. Existing initiatives were factored in to ensure alignment and realistic prioritization.

Central Document Collection

Score: 21

Central Client Profile

Score: 19

Guided Experience Flow

Score: 18

Progress Tracker/Checklist

Score: 18

Analysis Centralization Tool

Score: 17

Associate Team Engagement

Score: 17

Client Team Engagement

Score: 17

Machine Learning Doc Reader

Score: 17

Third Party Prospect Data

Score: 11

Cross Sell Suggestions

Score: 11

Loan Tracker

Score: 10

Deal Research Comparison

Score: 9

Ext. Due Diligence Request Toll

Score: 7

Client Payable

Score: 6

Future State

Using the prioritized requirements, I developed an end-to-end future state blueprint connecting capabilities to each journey step. Key “moments that matter” highlighted critical experience improvements over the current state. The blueprint helped inform a strategic framework and a unified roadmap, prioritizing data integration first, followed by collaboration and scalability, enabling coordinated work streams across client and associate experiences.

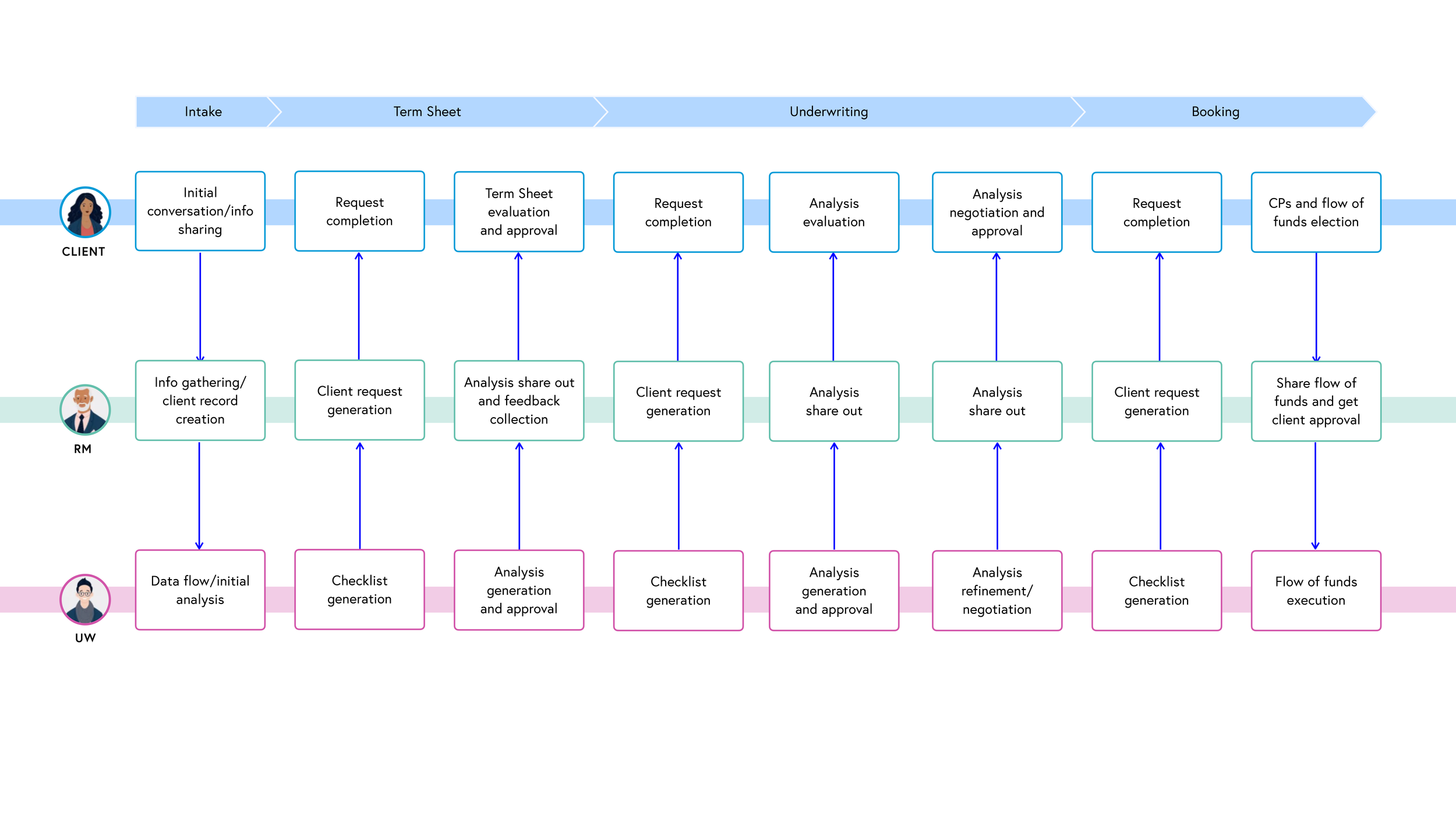
Credit Origination Experience

With data connectivity and client collaboration as top priorities, the loan origination experience was reimagined to support end-to-end workflows. During intake, integration between Salesforce and underwriting tools ensures data continuity and generates a unique deal ID. In underwriting, spreadsheet and platform integration enables seamless data flow and storage. Collaborative tools support review and approval of deal terms, which are surfaced to clients via the banking portal. At booking, finalized deal packages are approved, shared, and tracked, enabling funding and ongoing visibility into loan usage.

Next
Next

Branch Closure Attrition Research